- Inicio
-
Productos
add remove
BATERIAS. FUENTES Y CARGADORES
add removeHERRAMIENTAS
add removePLACAS ELECTRONICAS
add removeENERGIAS RENOVABLES
add removeELECTRONICA INDUSTRIAL
add remove - Tiendas
- Contactanos
- Sobre Nosotros add remove
- Tutoriales
- Inicio
-
Productos
add remove
BATERIAS. FUENTES Y CARGADORES
add removeHERRAMIENTAS
add removePLACAS ELECTRONICAS
add removeENERGIAS RENOVABLES
add removeELECTRONICA INDUSTRIAL
add remove - Tiendas
- Contactanos
-
Sobre Nosotros
add remove
- Tutoriales
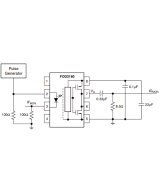
Descripción:
El FOD3180 es un optoacoplador de accionamiento de compuerta MOSFET de alta velocidad con corriente de salida de 2A. Consiste en un diodo emisor de luz (LED) de arseniuro de galio y aluminio (AlGaAs) acoplado ópticamente a un detector CMOS con transistores de potencia de salida PMOS y NMOS etapa de potencia de circuito integrado.
Especificaciones:
Rango de voltaje de operación: 10V a 20V
Voltaje de aislamiento: 5000 Vrms
Vf - Tensión directa: 1,43 V
Si - Corriente directa: 25 mA
Vr - Voltaje inverso: 5 V
Disipación de potencia: 295 mW
Tiempo de caída: 55 ns
Tiempo de subida: 75 ns
Disponible como paquetes DIP y SMD de 8 pines.
Dónde usar el optoacoplador FOD3180:
El FOD3180 es un optoacoplador de alta velocidad. Como sabemos, el término Optoacoplador significa que usamos luz para acoplar (aislar) indirectamente dos conjuntos de circuitos. El rango de voltaje operativo para FOD3180 es de 10 V a 20 V y el transistor tiene una corriente de salida de 8 mA, lo que lo hace adecuado para manejar cargas de nivel medio. Es ideal para la conducción de alta frecuencia de MOSFET de potencia utilizados en paneles de visualización de plasma (PDP), aplicaciones de inversores de control de motores y convertidores CC-CC de alto rendimiento.
Referencias específicas
- upc
- 0003380
- ean13
- 0003380
Su agradecimiento a la reseña no pudo ser enviado
Reportar comentario
Reporte enviado
Su reporte no pudo ser enviado
Escriba su propia reseña
Reseña enviada
Su reseña no pudo ser enviada
12 otros productos en la misma categoría:
Optoacoplador 8 pines 6N136
Optoacoplador de transistor de alta velocidad 6N136 DIP 8
Optoacoplador PS710BL-1A SMD
Optoacoplador PS710A-1A PS710BL-1A SMD
Optoacoplador MOC3021
MOC3021 Optoaisladores de fase aleatoria Triac Driver Salida DIP-6
Optoacoplador MOC4N35
Optoacopladores FSN 4N35 Fototransistor 30V DIP6 IC
Optoacoplador MOC3041 SMD
MOC3041 Zero-Cross Optoisoladores Triac Driver
Optoacoplador PC817
PC817, PC817C, EL817C, LTV817
Optoacoplador MOC3041
MOC3041 Zero-Cross Optoisoladores Triac Driver DIP
Optoacoplador 8 pines 6N137
Optoacoplador de alta velocidad 6N137 DIP8 aislador IC
Optoacoplador MOC3020
MOC3020 OPTOISOLADORES DE ALEATORIA DE 6 PINES
Productos más vistos
Mini fuentes de energía 220VAC a 5V / 9V / 12V / 24V
Mini fuentes de energía 5V / 9V / 12V / 24V
Optoacoplador FOD3180 6 Pines (DIP)